PPT模板
Word模板
Excel模板
PDF处理
图片处理
视频处理
发票处理
AI 创作
普通会员
超级会员
普通会员
超级会员
升级为企业版
主卡用户
主卡ID:
ID:
有效期:
我的下载
我的收藏
我的购买
我的设置
退出登录
首页
>
Excel模板
> 新会计准则会计科目表及科目帐户使用详解
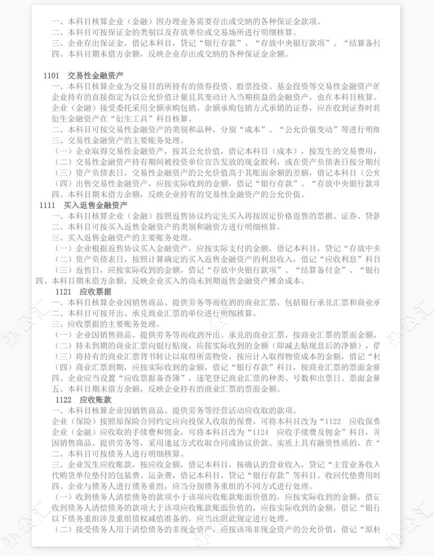
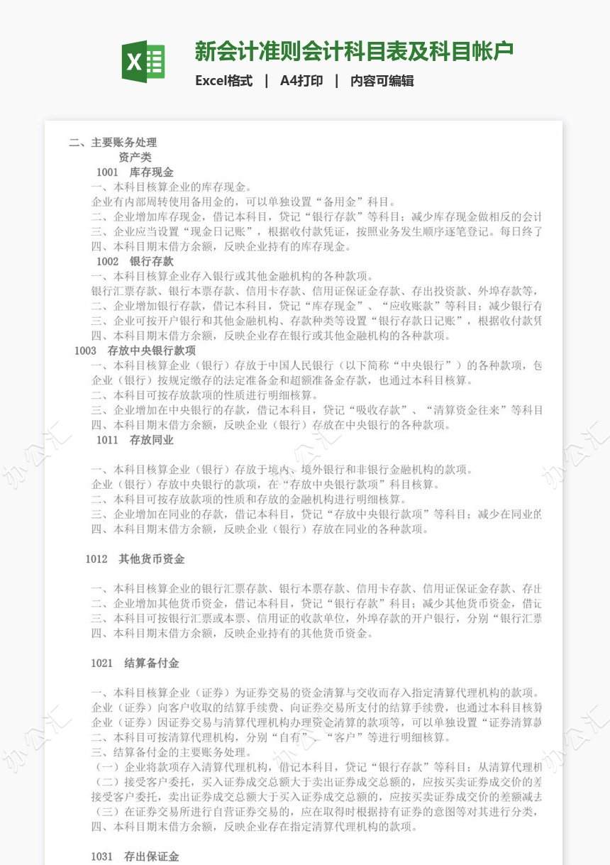
新会计准则会计科目表及科目帐户使用详解
模板介绍:本模板《新会计准则会计科目表及科目帐户使用详解》,格式为xls,大小为260.00KB,作品内包含的文字及图片均可以修改和编辑。如果发现内容损害了您的权益,请联系本站客服,本站会及时给您进行处理。
立即下载
分类
Excel模板
格式
xls
大小
260.00KB
1:
您下载获得的模板资源和左侧展示一样。
2:
模板包含左侧图示中所有文字和图片内容。
3:
模板包含的所有文字及图片均可以修改。
4:
该模板仅限学习交流请勿用于商业用途,如损害你的权益请联系客服给予处理。
微信扫码在线咨询客服
(免加好友)
长按识别二维码在线咨询客服
(免加好友)